Product Summary
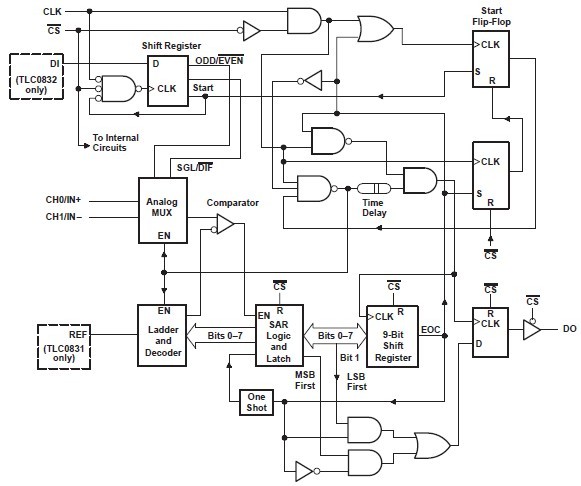
The TLC0832CDR is an 8-bit successive-approximation analog-to-digital converter. The TLC0832CDR has multiplexed twin input channels. The serial output is configured to interface with standard shift registers or microprocessors. The TLC0832CDR multiplexer is software configured for single-ended or differential inputs. The differential analog voltage input allows for common-mode rejection or offset of the analog zero input voltage value. In addition, the voltage reference input can be adjusted to allow encoding any smaller analog voltage span to the full 8 bits of resolution. The operation of the TLC0832CDR device is very similar to the more complex TLC0834 and TLC0838 devices. Ratiometric conversion can be attained by setting the REF input equal to the maximum analog input signal value, which gives the highest possible conversion resolution. Typically, REF is set equal to VCC (done internally on the TLC0832CDR).
Parametrics
TLC0832CDR absolute amximum ratings: (1)Supply voltage, VCC: 6.5 V; (2)Input voltage range, VI: Logic: -0.3 V to VCC + 0.3 V; Analog : -0.3 V to VCC + 0.3 V; (3)Input current, II : ±5 mA; (4)Total input current: ±20 mA; (5)Operating free-air temperature range, TA: C suffix: 0℃ to 70℃; I suffix: -40℃ to 85℃; (6)Storage temperature range, Tstg: -65℃ to 150℃; (7)Lead temperature 1,6 mm (1/16 inch) from case for 10 seconds: P package: 260℃.
Features
TLC0832CDR features: (1)8-Bit Resolution; (2)Easy Microprocessor Interface or Standalone Operation; (3)Operates Ratiometrically or With 5-V Reference; (4)Single Channel or Multiplexed Twin Channels With Single-Ended or Differential Input Options; (5)Input Range 0 to 5 V With Single 5-V Supply; (6)Inputs and Outputs Are Compatible With TTL and MOS; (7)Conversion Time of 32 ms at fclock = 250 kHz; (8)Designed to Be Interchangeable With National Semiconductor ADC0831 and ADC0832; (9)Total Unadjusted Error: ± 1 LSB.
Diagrams

| Image | Part No | Mfg | Description | ![]() |
Pricing (USD) |
Quantity | ||||||||||||
|---|---|---|---|---|---|---|---|---|---|---|---|---|---|---|---|---|---|---|
![]() |
![]() TLC0832CDR |
![]() Texas Instruments |
![]() ADC (A/D Converters) 8-Bit 22 kSPS Serial Out |
![]() Data Sheet |
![]()
|
|
||||||||||||
![]() |
![]() TLC0832CDRG4 |
![]() Texas Instruments |
![]() ADC (A/D Converters) 8-Bit 22 kSPS Serial Out |
![]() Data Sheet |
![]()
|
|
||||||||||||
(Hong Kong)









