Product Summary
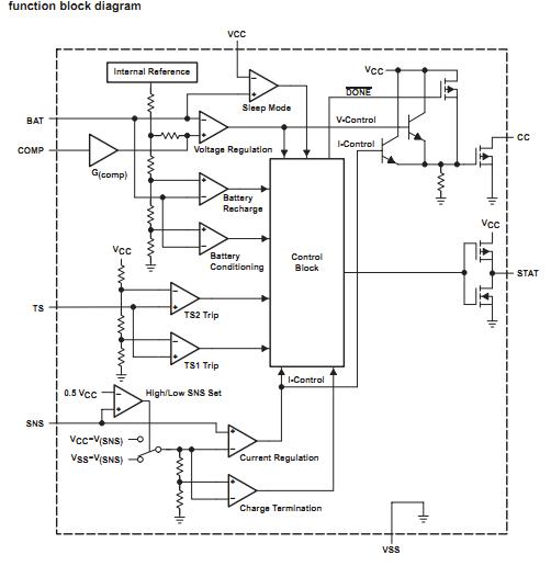
The BQ2057CTS is an advanced Lithium-Ion (Li-Ion) and Lithium-Polymer (Li-Pol) linear charge-management IC. It is designed for cost-sensitive and compact portable electronics. The BQ2057CTS combines high-accuracy current and voltage regulation, battery conditioning, temperature monitoring, charge termination, charge-status indication, and AutoComp charge-rate compensation in a single 8-pin IC. MSOP, TSSOP, and SOIC package options are offered to fit a wide range of end applications. The BQ2057CTS continuously measures battery temperature using an external thermistor.
Parametrics
BQ2057CTS absolute maximum ratings: (1)Supply voltage (VCC with respect to GND): -0.3 to +18 V; (2)Input voltage, SNS, BAT, TS, COMP (all with respect to GND): -0.3 V to VCC+0.3 V; (3)Sink current (STAT pin) not to exceed PD: 20 mA; (4)Source current (STAT pin) not to exceed PD: 10 mA; (5)Output current (CC pin) not to exceed PD: 40 mA; (6)Total power dissipation, PD (at 25℃): 300mW; (7)Operating free-air temperature range, TA: -20 to 70℃; (8)Storage temperature range, Tstg: -40 to 125℃; (9)Lead temperature (soldering, 10 s): 300℃.
Features
BQ2057CTS features: (1)Ideal for Single (4.1 V or 4.2 V) and Dual-Cell (8.2 V or 8.4 V) Li-Ion or Li-Pol Packs; (2)Requires Small Number of External Components; (3)0.3 V Dropout Voltage for Minimizing Heat Dissipation; (4)Better Than ±1% Voltage Regulation Accuracy With Preset Voltages; (5)Auto Complete Dynamic Compensation of Battery Pack’s Internal Impedance to Reduce Charge Time; (6)Optional Cell-Temperature Monitoring Before and During Charge; (7)Integrated Voltage and Current Regulation With Programmable Charge-Current and High-or Low-Side Current Sensing; (8)Integrated Cell Conditioning for Reviving Deeply Discharged Cells and Minimizing Heat Dissipation During Initial Stage Of Charge; (9)Charge Status Output for Single or Dual Led or Host Processor Interface; (10)Automatic Battery-Recharge Feature; (11)Charge Termination by Minimum Current; (12)Automatic Low-Power Sleep Mode When VCC Is Removed; (13)EVMs Available for Quick Evaluation; (14)Packaging: 8-Pin SOIC, 8-Pin TSSOP, 8-Pin MSOP.
Diagrams

| Image | Part No | Mfg | Description | ![]() |
Pricing (USD) |
Quantity | ||||||||||||
|---|---|---|---|---|---|---|---|---|---|---|---|---|---|---|---|---|---|---|
![]() |
![]() BQ2057CTS |
![]() Texas Instruments |
![]() Battery Management Li-Ion LDO Linear Charge Management IC |
![]() Data Sheet |
![]()
|
|
||||||||||||
![]() |
![]() BQ2057CTSG4 |
![]() Texas Instruments |
![]() Battery Management Li-Ion LDO Linear Charge Management IC |
![]() Data Sheet |
![]()
|
|
||||||||||||
![]() |
![]() BQ2057CTSTR |
![]() Texas Instruments |
![]() Battery Management Li-Ion LDO Linear Charge Management IC |
![]() Data Sheet |
![]()
|
|
||||||||||||
![]() |
![]() BQ2057CTSTRG4 |
![]() Texas Instruments |
![]() Battery Management Li-Ion LDO Linear Charge Management IC |
![]() Data Sheet |
![]()
|
|
||||||||||||
(Hong Kong)









